機場T2候車大堂9·23啟用


  設41個泊位及跨境巴服務 離境層料明年首季運作

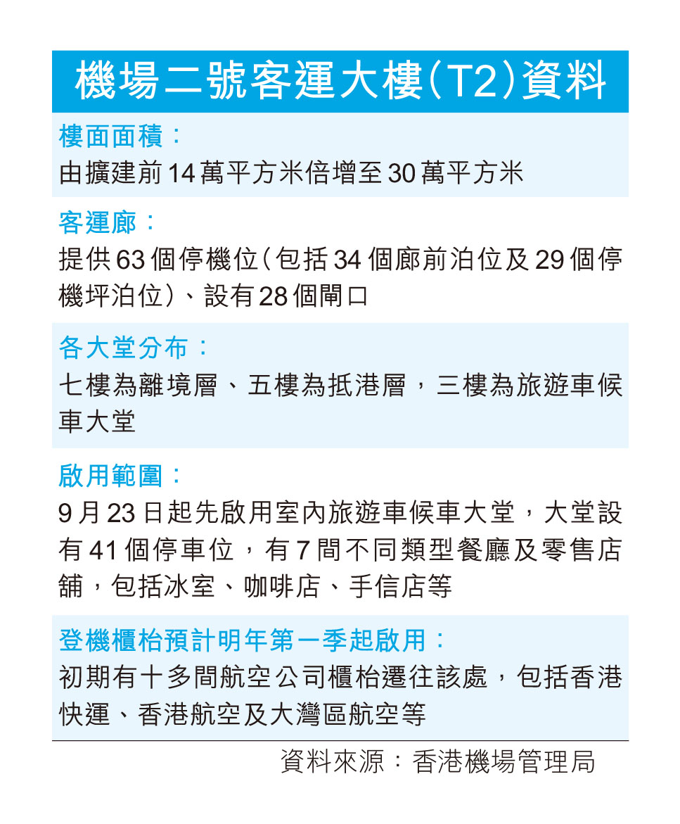
  香港機場管理局昨日宣布,機場二號客運大樓(T2)將於下周二(23日)起分階段啟用,首階段率先開放設有41個旅遊車及跨境轎車等停車位的旅遊車候車大堂,該處一併提供跨境交通售票櫃枱、內地機場候車處等設施。機管局預計T2離境層於明年首季投入運作,屆時將設置航空公司辦票櫃枱,料全面啟用後,機場容量會由現時每年8,000萬人次增至1.2億人次。旅遊界立法會議員姚柏良指出,擴建T2將進一步鞏固香港作為國際航空樞紐的地位。

  隨着三跑道系統已投入運作,機管局正與業務夥伴按客運需求分階段啟用新的客運設施。機管局機場運行執行總監姚兆聰昨日介紹,T2設有離境層、抵港層、旅遊車候車大堂及相關設施,並主要透過3條室內通道無縫連接一號客運大樓抵港層及旅遊車候車大堂,「旅客無需受天雨影響,步行數分鐘即可便捷來往。」

  下周二起率先啟用的T2旅遊車候車大堂位於最低層,除提供41個泊位外,更整合多類服務,包括途經不同陸路口岸的跨境客車服務以連接大灣區逾110個目的地;航天跨境轎車則提供點對點接送服務,方便旅客來往香港國際機場與內地及澳門。同時,候車大堂設有7間餐廳及零售店舖,包括咖啡店、冰室和手信店等滿足旅客所需。

  姚兆聰解釋,目前香港國際機場的旅遊車服務分散於一號客運大樓及旁邊兩個停車場,而當T2旅遊車候車大堂啟用後,可把相關服務全部集中在一起,包括提供跨境客車的票務櫃枱服務。至於原有一號客運大樓停車場將於年底起用作預約的士、網約車和的士車隊的上落客位。

  他指出,去年錄得約2,000萬人次經香港國際機場來往內地或澳門,佔機場整體旅客量的40%,該候車大堂將進一步便利旅客往來,配合海天中轉大樓、內地城市候機樓等設施,強化大灣區交通網絡。

  中轉客退離境稅下月實施

  此外,飛機乘客的離境稅由下月1日起,由現時的120元增至200元,預計特區政府每年收入可增加約16億元。但同日起,政府把豁免繳付離境稅的乘客範圍擴展至涵蓋乘搭飛機抵達機場,或以其他方式經過出入境檢查抵達香港,然後於抵達當日或下一日(即最多48小時)於機場乘搭飛機離境的乘客。機管局將設立新的電子申請平台,一站式處理獲豁免的旅客申請退稅,乘客可於離境日起28天內遞交申請。據去年航空客運統計數字,豁免安排每年可惠及約83萬名航空轉機乘客,及約250萬名多式聯運轉機乘客,政府每年收入可能減少約6.7億元。