欺凌歸零 家長有責



  日前一名12歲女童被摑30巴的網上影片引起社會關注,警方迅速行動拘捕涉案的5名女學生。其實,欺凌問題在香港一直十分普遍,有調查報告甚至指出比不時發生校園槍擊案的美國還要高。當中,並非所有受害者也會主動尋求協助,情況嚴重更有可能引致自殺傾向。除了有關方面務必正視問題,作為家長亦有責任留意子女行為變化,由家庭教育做起,杜絕欺凌歪風。

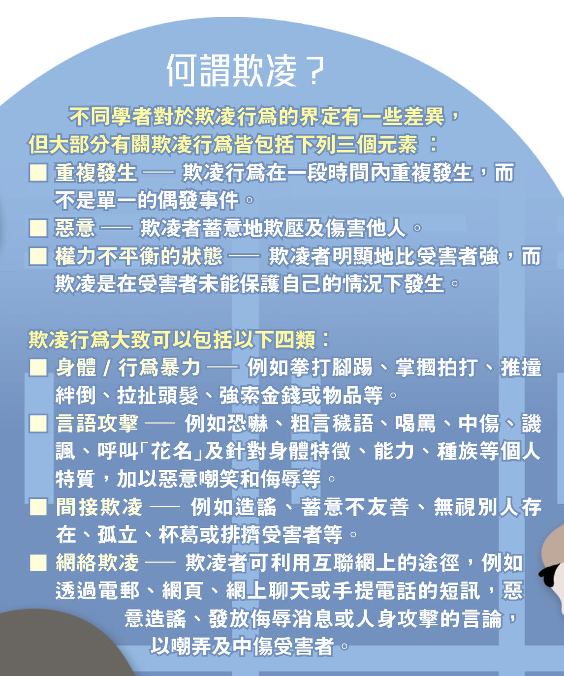
  香港城市大學人文社會科學院的學者曾經指出,學童欺凌行為是香港現今其中一個最嚴重卻被忽略的問題。要界定何謂「欺凌」存在困難,城大人文社會科學院犯罪學專家黃成榮教授將「欺凌」定義為「處於強勢的人意圖傷害受害者,而多番作出攻擊行為」。

  近三成港生每月受欺凌

  根據受疫情影響前、於2019年公布的學生能力國際評估計劃顯示,有29.3%香港學生遭遇每月數次或以上各式欺凌,比起內地(17.7%)與台灣地區(13.2%)都要高。

  欺凌行為研究專家馮麗姝博士表示,香港的欺凌行為有不少是源於反應型攻擊者,意指當事人因事情並非如預期般發生或因遇上失敗挫折,便會挑起憤怒激動情緒,繼而使用武力。在某些個案中,具有極其嚴重反應型攻擊傾向的兒童,即使完全沒有受到欺凌,亦可能會自覺是受害者。這類兒童一般具有數種負面的性格特徵,例如自尊心較低、難以管理憤怒情緒、衝動及社交技巧欠佳等。馮博士稱,不論是哪一類攻擊者,成因通常源於家庭教育問題。不過,反應型攻擊者較多來自低收入家庭,而操控型攻擊者則多是家庭環境較富裕的學生。

  以往常見的校園欺凌問題多涉及暴力及為同學起花名,如今在手機不離手的資訊氾濫年代,網絡欺凌更加普遍。根據教育局向公營中小學收集有關訓育及輔導個案的資料,20/21學年涉及網絡欺凌的學生個案數目比之前飆升逾60%。網絡欺凌一般會聯想到網上討論區及社交媒體上的「起底」或公審行為,黃成榮卻指這其實是極端例子,大部分網絡欺凌並非如此張揚。他解釋,不少網絡欺凌行為也是在WhatsApp等手機軟件的聊天群組裏發生,包括散播謠言、故意排擠孤立等,可以令受害人感到孤獨沮喪、鬱悶恐懼。

  正向教育鼓勵社交

  要正視欺凌問題,最徹底還是先由家庭教育做起,透過「正向教育」教導兒童感恩的態度及正面思考等。黃成榮補充,父母及教師必須向兒童加強教育有關網絡欺凌的危害,同時限制上網時間,並透過運動及戶外活動,鼓勵培養健康積極的生活方式,建立正向心理。

  與此同時,家長亦應留意子女有否突然轉變,一旦不幸發現子女受到欺凌,應盡快向學校匯報及保持聯繫,詳細了解孩子被欺凌的過程,並可在老師和社工的協助下,與欺凌者的家長溝通,共同解決問題。平時亦可透過家長教師會,加深了解子女的校園生活,鼓勵子女與不同的人相處,提升社交能力,學習如何保護自己。若發現子女性格較怕事或被動,應鼓勵他們參與社交活動。倘從校方得知子女有欺凌行為,切勿以打罵形式懲罰他們,應找出其動機,加以輔導,如有需要可尋求專業人士的幫助。家長需明白自己是子女的榜樣,與子女建立良好的溝通和信任關係,令子女明白他們是幫到自己的成年人。