重啟版權修例 諷刺戲仿倡豁免
擬引中立傳播權 增「安全港」鼓勵打擊盜版
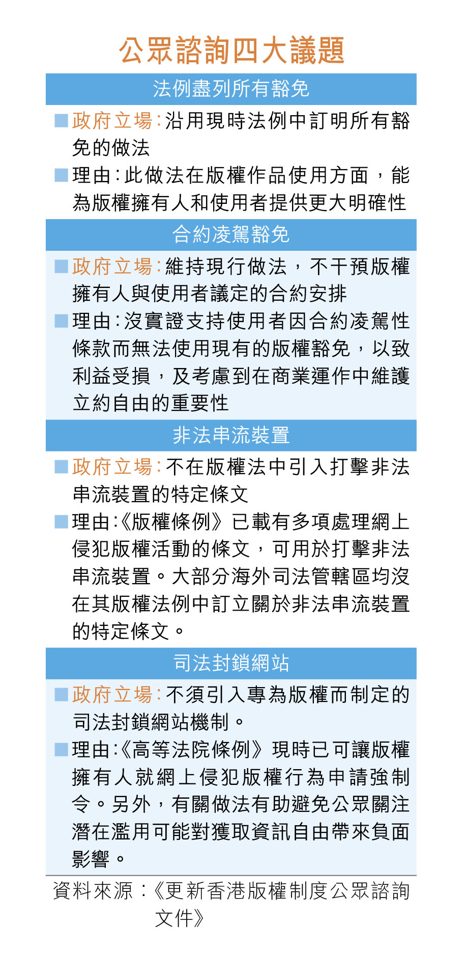
香港版權制度落後國際逾10年,特區政府重啟更新版權制度工作,昨日起就修訂《版權條例》展開為期3個月的公眾諮詢,並以2014年相關立法建議為基礎,提出五大範疇,包括建議豁免戲仿、諷刺、評論時事等目的而使用版權作品;引入科技中立專業傳播權的同時,對未授權人士向公眾傳播版權作品施加刑事制裁;並增訂「安全港」條文,鼓勵連線服務提供者與版權擁有人合作打擊網上盜版活動等。
商務及經濟發展局局長邱騰華指,版權制度是產權的重要一環,特區政府自2006年起就加強在數碼環境中的版權保護進行了三次大型諮詢,2011年和2014年時更分別向立法會提交條例草案,但相關立法程序均未能在當屆立法會會期屆滿前完成,導致現時香港版權制度較國際落後超過10年,對此感到可惜。
他續指,國家「十四五」規劃首次提出香港要發展成區域知識產權貿易中心,認為現在是重啟版權法例檢討工作的適當時機。《2014年條例草案》是不同持份者通過多年討論達成的成果和廣泛共識,平衡不同持份者權益,因此是次公眾諮詢文件以此為基礎,涵蓋五個已經達成廣泛共識的範疇。
邱騰華指,隨着科技發展,串流等新的電子傳送模式出現,現時的《版權條例》已經落後,為確保版權持有人的作品無論在任何一種電子傳送模式中都能得到保護,建議在版權制度下引入新的科技中立專有傳播權利,同時為引入上述專有傳播權訂立相關刑事法律責任,未授權者向公眾傳播版權作品時將受到刑事制裁。
他續指是次諮詢文件中,還新增多項公平處理豁免行為,包括戲仿、諷刺、營造滑稽、模仿、評論時事,及圖書館、教育界網上授課等,版權使用者在進行涉及上述目的的混搭、改圖、改片等常見互聯網活動時,可獲得版權豁免處理,平衡版權持有人和使用者利益,亦利於二次創作。
若及時下架作品 可承擔有限責任
此外,諮詢文件考慮到連線服務提供者利益,增訂「安全港」條文,當網上服務平台獲告知該網上服務平台出現侵權活動後,只要採取合理行動及時遏制相關活動,例如下架侵權作品,便只須承擔有限的法律責任,相關條文將有資源性質的《實務守則》配合,供服務提供者在收到侵權通知後有可依從的指引和程序,此舉鼓勵讀物提供者與版權擁有人合作打擊網上盜版活動。